Besides managing this Czech-based website dedicated to the history of Transylvanian Slovaks and their migration from Romania into the border areas of what is now Czech Republic, after WW II,
I offer genealogical research of your Slovak roots in Romania (in particular, Bihor and Salaj counties): looking up historical records of your ancestors, creating family trees. You can contact me at:
radioc@seznam.cz
To start a family tree, information on a chosen initial person or persons is necessary. This needs to be personal information trackable in Romania, such as:
-
name, birth date, birth year and birth place of your ancestor in Romania
-
names and birth years of a couple who emmigrated from Romania to Brazil, being already married at that time
The price of a family tree greatly depends on how wide and how deep it gets.
- The tree grows into width if we evenly focus on all branches: initial person‘s parents, parents’ parents, parents’ parents’ parents, etc., or if we include siblings of the direct ancestors. The width can be reduced by focusing only on some branches or lines, such as the paternal line.
- The tree grows into depth if records deep in time are available and you are still willing to go deeper (and pay for that – sorry…).
Generally, the price will be about 12 EUR (or 15 USD) per each newly discovered person in the tree, with life information (birth, marriage, death).
The price includes electronic copies of the original historical records, with translation into English and explanation.
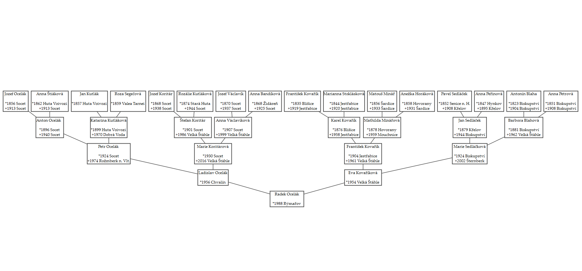
Following are examples of different forms of family trees, based on my own family research.


